Retour au sommaire du support de cours

(Dernière modification : 2013/05/24)

Cliquez sur la table des matières pour la cacher / développer :

1) Architecture de Ruby On Rails :

Voici d'abord un schéma donnant une bonne idée du fonctionnement dynamique de Ruby On Rails :

 

2) Fonctionnalités transverses :

2.1) Gestion des pluriels, les inflexions :

La liste des exceptions par défaut aux règles de calcul des pluriels se trouve dans le fichier source de ROR :
active_support/inflections.rb

On peut rajouter des exceptions dans le fichier : config/initializers/inflections.rb :
Avec des instructions de la forme :
inflect.plural(<sing>, <plur>)
inflect.singular(<plur>, <sing>)
inflect.irregular(<sing>, <plur>)

#exemples :
inflect.irregular 'categorie', 'categories'
#génère l'inflexion suivante : (?i-mx:(c)ategorie$)		\1ategories

#Les instructions suivantes ne marchent pas : une règle générale prends le pas
#inflect.singular 'categories', 'categorie'
#inflect.plural 'categorie', 'categories'

 

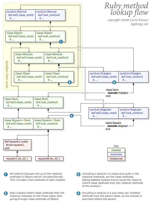
3) Schéma de recherche des méthods Rails :

Le schéma suivant pourra vous aider à comprendre comment surcharger dynamiquement des classes / modules de Rails.

 

4) RailRoad - Génération de schémas représentant les Modèles et les Contrôleurs :

Cet outil peut vous aider à avoir une idée générale des Modèles et Contrôleurs de votre application.